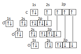
W tym zadaniu narysuj konfigurację elektronową klatkową
Jest to dwuujemny jon, więc dwa tleny mają po jednym dodatkowym elektronie (mają teraz 7 elektronów walencyjnych). Na skutek tego jeden elektron tlenu z podpowłoki 2p uwspólnia się z elektronem niesparowanym węgla, drugi tlen robi to samo, a trzeci, który ma 6 elektronów walencyjnych uwspólnia dwa elektrony z podpowłoki 2p z elektronami węgla z podpowłoki 2p (powstaje wiązanie podwójne).
Zadanie 2.
32Zadanie 3.
32Zadanie 4.
32Zadanie 5.
32Zadanie 6.
32Zadanie 8.
33Zadanie 13.
34Zadanie 14.
34Zadanie 16.
34Zadanie 18.
34Zadanie 19.
35Zadanie 23.
35Zadanie 24.
36Zadanie 25.
36Zadanie 26.
36Zadanie 27.
36Zadanie 29.
36Zadanie 30.
36Zadanie 31.
37Zadanie 33.
37Zadanie 34.
37Zadanie 36.
37Zadanie 37.
38Zadanie 40.
38Zadanie 42.
39Zadanie 44.
39Zadanie 45.
40Zadanie 47.
41Zadanie 48.
41Zadanie 49.
41Zadanie 50.
41Zadanie 52.
42Zadanie 53.
42Zadanie 55.
43Zadanie 59.
44Zadanie 63.
45Zadanie 66.
45Zadanie 68.
46Zadanie 77.
48Zadanie 80.
48Zadanie 81.
49Zadanie 82.
49Zadanie 84.
50Zadanie 85.
50