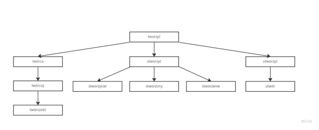
W tym zadaniu musisz sporządzić wykres podanych słów.
Rodzina wyrazów to grupa wyrazów pokrewnych.
Ćwiczenie 1.
Ćwiczenie 2.
Ćwiczenie 3.
Ćwiczenie 4.
Ćwiczenie 5.
Ćwiczenie 6.
Ćwiczenie 7.
Ćwiczenie 8.
Ćwiczenie 9.
Ćwiczenie 10.
Ćwiczenie 11.
Ćwiczenie 12.