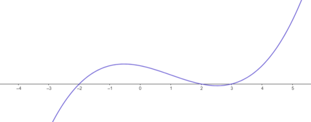
Dany jest wielomian
, jego pierwiastkami są liczby
oraz
, Podaj przedziały, w których wielomian przyjmuje wartości ujemne.
Zadanie 1.
70Zadanie 2.
70Zadanie 3.
70Zadanie 4.
70Zadanie 5.
70Zadanie 6.
70Zadanie 7.
71Zadanie 8.
71Zadanie 10.
71Zadanie 11.
72Zadanie 12.
72Zadanie 13.
72Zadanie 14.
72Zadanie 15.
72Zadanie 16.
72Zadanie 17.
72Zadanie 19.
72Zadanie 21.
73Zadanie 22.
73Zadanie 23.
73Zadanie 24.
73Zadanie 25.
74Zadanie 26.
74Zadanie 27.
74Zadanie 28.
74Zadanie 29.
74Zadanie 30.
75Zadanie 31.
75Zadanie 32.
75Zadanie 33.
75Zadanie 35.
76Zadanie 36.
76Zadanie 37.
76Zadanie 38.
76Zadanie 39.
76Zadanie 40.
76Zadanie 41.
77Zadanie 42.
77Zadanie 43.
77Zadanie 44.
74Zadanie 45.
77Zadanie 46.
77Zadanie 47.
78Zadanie 48.
78Zadanie 49.
78Zadanie 50.
78Zadanie 51.
79Zadanie 53.
79Zadanie 56.
79Zadanie 57.
79Zadanie 58.
79Zadanie 59.
79Zadanie 60.
80Zadanie 61.
80Zadanie 62.
81Zadanie 63.
81Zadanie 64.
81Zadanie 65.
81Zadanie 66.
82Zadanie 67.
82Zadanie 68.
82Zadanie 69.
82Zadanie 70.
82Zadanie 71.
82Zadanie 72.
82Zadanie 73.
83Zadanie 74.
83Zadanie 76.
83Zadanie 78.
83Zadanie 79.
83Zadanie 85.
84Zadanie 86.
84Zadanie 88.
84Zadanie 89.
85Zadanie 90.
85Zadanie 91.
85Zadanie 93.
86Zadanie 97.
87Zadanie 100.
87Zadanie 101.
87Zadanie 102.
87Zadanie 103.
88Zadanie 104.
88Zadanie 106.
88Zadanie 107.
88Zadanie 111.
88Zadanie 112.
89Zadanie 113.
89Zadanie 115.
89Zadanie 118.
90Zadanie 119.
90Zadanie 120.
90Zadanie 121.
90Zadanie 122.
90Zadanie 123.
90Zadanie 125.
91Zadanie 126.
91Zadanie 128.
91Zadanie 129.
91Zadanie 130.
91Zadanie 131.
92Zadanie 132.
92Zadanie 134.
92Zadanie 136.
92Zadanie 137.
93Zadanie 138.
93Zadanie 139.
93Zadanie 140.
93Zadanie 142.
93Zadanie 143.
94Zadanie 144.
94Zadanie 145.
94Zadanie 146.
94Zadanie 147.
94Zadanie 148.
94Zadanie 150.
94Zadanie 152.
95Zadanie 153.
95Zadanie 154.
95Zadanie 155.
95Zadanie 156.
95Zadanie 157.
95Zadanie 158.
95Zadanie 159.
96Zadanie 160.
96Zadanie 161.
96Zadanie 162.
96Zadanie 163.
96Zadanie 164.
97Zadanie 165.
97Zadanie 166.
97Zadanie 167.
97Zadanie 168.
97Zadanie 169.
97Zadanie 170.
98Zadanie 171.
98Zadanie 174.
98Zadanie 175.
98Zadanie 176.
98Zadanie 177.
98Zadanie 178.
99Zadanie 179.
99Zadanie 180.
99Zadanie 181.
99Zadanie 182.
99Zadanie 183.
99Zadanie 184.
100Zadanie 185.
100Zadanie 188.
100Zadanie 189.
101Zadanie 190.
101Zadanie 191.
101Zadanie 197.
103Zadanie 198.
103Zadanie 199.
103Zadanie 200.
104Zadanie 201.
104Zadanie 202.
104Zadanie 203.
104Zadanie 204.
105Zadanie 205.
105Zadanie 206.
105Zadanie 207.
105Zadanie 208.
106Zadanie 209.
106Zadanie 210.
106Zadanie 211.
106Zadanie 212.
106Zadanie 213.
106Zadanie 214.
107Zadanie 215.
107Zadanie 216.
107Zadanie 217.
107Zadanie 218.
107Zadanie 219.
107Zadanie 221.
108Zadanie 223.
108Zadanie 224.
108Zadanie 225.
108Zadanie 226.
108Zadanie 227.
109Zadanie 228.
109Zadanie 229.
109Zadanie 231.
110Zadanie 232.
110Zadanie 233.
110Zadanie 234.
110Zadanie 235.
110Zadanie 236.
110Zadanie 237.
111Zadanie 238.
111Zadanie 5.
112Zadanie 7.
112Zadanie 8.
113Zadanie 10.
113Zadanie 12.
113Zadanie 14.
113Zadanie 17.
114Zadanie 18.
114Zadanie 20.
114Zadanie 21.
114Zadanie 22.
114Zadanie 25.
114Zadanie 26.
114Zadanie 27.
114