Wpisz brakujące cyfry.
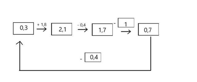
Uzupełnij graf, zaczynając od okienka z liczbą 0,3. Poruszaj się zgodnie ze strzałkami.
Zadanie 1.
Podpunkt a)
Podpunkt b)
Zadanie 2.
Zadanie 3.
Podpunkt c)
Podpunkt d)
Zadanie 4.
Zadanie 5.
Podpunkt e)
Podpunkt f)
Zadanie 6.
Zadanie 7.
Zadanie 8.
Zadanie 9.
Zadanie 10.
Zadanie 11.
Podpunkt g)
Podpunkt h)
Zadanie 12.
Zadanie 13.