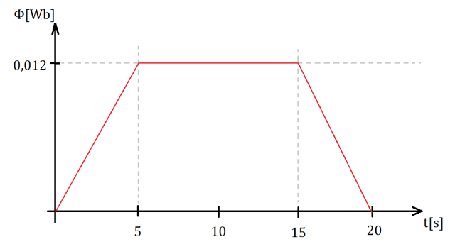
W tym zadaniu należy sporządzić wykres zależności strumienia indukcji magnetycznej od czasu.
Wykres powstaje jako zbiór wniosków z poprzedniego podpunktu. Przy wejściu i wyjściu z pola zauważ liniową zmianę, jako że prędkość ramki była jednostajna.
Zadanie 15.1.2
271Zadanie 15.1.12
274Zadanie 15.1.17
275Zadanie 15.1.20
276Zadanie 15.2.1
280Zadanie 15.2.5
280Zadanie 15.2.6
280Zadanie 15.2.8
281Zadanie 15.2.9
281Zadanie 15.3.5
287Zadanie 15.3.6
287Zadanie 15.4.5
293Zadanie 15.4.9
294Zadanie 15.4.15
295Zadanie 15.5.1
301Zadanie 15.5.7
302Zadanie 15.5.8
303Zadanie 15.5.15
304Zadanie 15.6.2
308Zadanie 15.6.3
308Zadanie 15.6.4
308Zadanie 15.6.8
310Zadanie 15.6.12
311Zadanie 15.7.3
317Zadanie 15.7.6
318Zadanie 15.7.10
320Zadanie 1 – Transformator
325Zadanie 3 – Magnes sztabkowy
326Zadanie 4 – Doświadczenie z transformatorem
326