Schemat 1.
D. Zaczęli trudną rozmowę o niełatwym życiu nastolatka.
Schemat 2.
A. Wskutek nalegań Damba Bebe zgodziła się towarzyszyć mu w czasie wizyty u Dmuchawca.
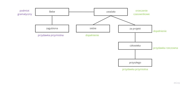
Schemat 3.
E. Zagubiona Bebe uważała siebie za projekt przyszłego człowieka.
Schemat 4.
F. Określenie siebie wymaga od młodego człowieka ogromnego trudu i niezwykłej odwagi.
Schemat 5.
C. Stary profesor życzliwie przyglądał się dziewczynie ze swojego fotela.
Schemat 6.
B. Dmuchawiec był emerytowanym nauczycielem polskiego w poznańskim liceum.
Wskazane zdania pasują do powyższych schematów.