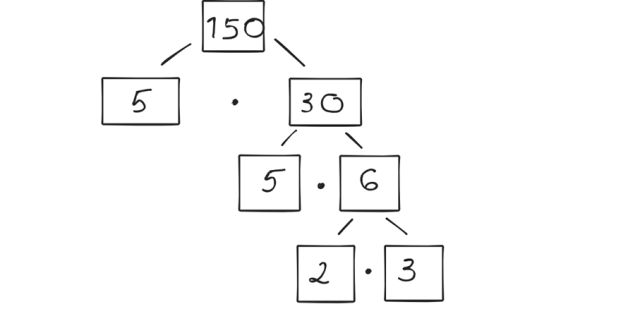
W tym zadaniu musisz przerysować oraz uzupełnić drzewka przedstawiające rozkład liczby na czynniki pierwsze.
Rozłożenie na czynniki pierwsze oznacza przedstawienie liczby w postaci mnożenia jak najmniejszych liczb pierwszych.
Zadanie 1
4Zadanie 2
4Zadanie 3
4Pytanie 4
5Zadanie 5
5Zadanie 6
5Zadanie 8
5Zadanie 1
6Zadanie 2
6Zadanie 3
6Zadanie 4
6Zadanie 5
6Zadanie 6
7Zadanie 7
7Zadanie 9
7Pytanie 10
7Pytanie 12
8Zadanie 15
8Zadanie 17
9Zadanie 18
9Zadanie 20
9Zadanie 1
10Pytanie 4
10Zadanie 1
11Zadanie 2
12Pytanie 3
12Zadanie 4
12Zadanie 1
14Zadanie 2
14Zadanie 3
14Zadanie 1
15Zadanie 4
15Zadanie 5
15Zadanie 6
15Zadanie 7
15Zadanie 8
15Pytanie 9
15Pytanie 12
16