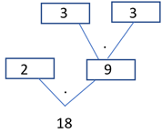
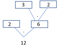
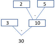
Uzupełnij grafy i rozłóż liczby na czynniki pierwsze.
12 = 3 × 2 × 2 18 = 3 × 3 × 2 30 = 2 × 5 × 3
Musisz rozłożyć podane liczby na czynniki pierwsze, czyli na iloczyn dzielników tej liczby, które są liczbami pierwszymi.
Zadanie 1
9Zadanie 2
9Zadanie 7
11Zadanie 8
11Zadanie 10
12Zadanie 12
12Zadanie 13
13Zadanie 15
13Zadanie 1
14Zadanie 2
14Zadanie 5
15Zadanie 6
15Zadanie 7
15Zadanie 9
16Zadanie 1
17Zadanie 4
18Zadanie 7
18Zadanie 15
20Zadanie 1
21Zadanie 2
21Zadanie 3
21Zadanie 4
21Zadanie 1
22Zadanie 5
23Zadanie 6
24Zadanie 2
26Zadanie 3
26Zadanie 4
27Zadanie 5
28Zadanie 6
28Zadanie 8
29Zadanie 11
30Ćwiczenie 1
31Ćwiczenie 3
32Ćwiczenie 5
33Zadanie 9
35Zadanie 10
36Zadanie 11
36Zadanie 15
37Zadanie 5
39Zadanie 7
39Zadanie 9
40Zadanie 12
41Zadanie 1
41Zadanie 2
41Zadanie 4
42Zadanie 5
42Zadanie 6
42