Zadanie

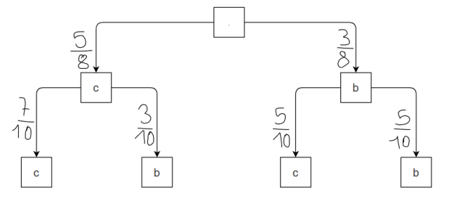
Wyznacz prawdopodobieństwo tego, że dwie wylosowane kule są takiego samego koloru, jeśli z urny, w której znajdują się 3 kule białe i 5 czarnych, losujemy jedną kulę, zwracamy ją do urny i dorzucamy 2 kule koloru wylosowanej kuli.

Rozwiązanie

Wyjaśnienie

Zadania z tego działu
5. Powtórzenie
193
5.1. Liczby, zbiory i wartość bezwzględna
194

Zadanie 1

195

Zadanie 2

195

Zadanie 3

195

Zadanie 4

195

Zadanie 5

195

Zadanie 6

195

Zadanie 7

195

Zadanie 8

195

Zadanie 9

196

Zadanie 10

196

Zadanie 11

196

Zadanie 12

196

Zadanie 13

196

Zadanie 15

196

Zadanie 16

196

Zadanie 17

197

Zadanie 18

197

Zadanie 19

197

Zadanie 20

197

Zadanie 21

197

Zadanie 24

197

Zadanie 25

197

Zadanie 26

197

Zadanie 27

198

Zadanie 28

198

Zadanie 29

198

Zadanie 31

198

Zadanie 34

198

Zadanie 35

199

Zadanie 36

199

Zadanie 37

199

Zadanie 38

199

Zadanie 40

199

Zadanie 41

199

Zadanie 45

199

Zadanie 46

200

Zadanie 47

200

Zadanie 48

200

Zadanie 52

200

Zadanie 54

200
5.3. Funkcja liniowa i układy równań liniowych
206

Zadanie 1

206

Zadanie 3

206

Zadanie 4

207

Zadanie 5

207

Zadanie 6

207

Zadanie 7

207

Zadanie 8

207

Zadanie 9

207

Zadanie 10

207

Zadanie 11

208

Zadanie 12

208

Zadanie 13

208

Zadanie 14

208

Zadanie 15

208

Zadanie 16

208

Zadanie 17

208

Zadanie 18

208

Zadanie 19

209

Zadanie 20

209

Zadanie 21

209

Zadanie 22

209

Zadanie 27

210

Zadanie 29

210

Zadanie 33

210

Zadanie 35

210

Zadanie 36

210

Zadanie 38

211

Zadanie 39

210

Zadanie 40

210

Zadanie 42

210

Zadanie 43

210
5.4. Funkcja kwadratowa
212

Zadanie 1

213

Zadanie 2

21

Zadanie 3

21

Zadanie 4

213

Zadanie 5

213

Zadanie 6

213

Zadanie 7

21

Zadanie 8

21

Zadanie 9

21

Zadanie 10

214

Zadanie 11

214

Zadanie 12

214

Zadanie 13

214

Zadanie 14

214

Zadanie 15

214

Zadanie 16

214

Zadanie 17

214

Zadanie 18

214

Zadanie 20

215

Zadanie 21

215

Zadanie 22

215

Zadanie 23

215

Zadanie 24

215

Zadanie 25

215

Zadanie 26

215

Zadanie 27

216

Zadanie 28

216

Zadanie 29

216

Zadanie 30

216

Zadanie 31

216

Zadanie 32

216

Zadanie 33

216

Zadanie 34

216

Zadanie 35

216

Zadanie 36

217

Zadanie 37

217

Zadanie 38

217

Zadanie 41

217

Zadanie 43

217

Zadanie 45

218

Zadanie 47

218

Zadanie 48

218

Zadanie 49

218

Zadanie 50

219

Zadanie 51

219

Zadanie 52

219

Zadanie 53

219

Zadanie 54

219

Zadanie 55

219

Zadanie 64

220

Zadanie 65

220

Zadanie 67

220

Zadanie 68

220
5.5. Wielomiany
221

Zadanie 1

222

Zadanie 2

222

Zadanie 3

222

Zadanie 4

222

Zadanie 5

222

Zadanie 6

222

Zadanie 7

222

Zadanie 8

222

Zadanie 9

223

Zadanie 10

223

Zadanie 11

223

Zadanie 12

223

Zadanie 13

223

Zadanie 14

223

Zadanie 15

223

Zadanie 16

223

Zadanie 17

224

Zadanie 18

224

Zadanie 19

224

Zadanie 20

224

Zadanie 21

224

Zadanie 22

224

Zadanie 23

224

Zadanie 24

225

Zadanie 25

225

Zadanie 26

225

Zadanie 28

225

Zadanie 35

226

Zadanie 37

226

Zadanie 39

226
5.6. Funkcje wymierne
227

Zadanie 2

227

Zadanie 3

227

Zadanie 4

227

Zadanie 5

228

Zadanie 6

228

Zadanie 7

228

Zadanie 8

228

Zadanie 9

228

Zadanie 10

228

Zadanie 11

229

Zadanie 12

229

Zadanie 13

229

Zadanie 14

229

Zadanie 15

229

Zadanie 16

229

Zadanie 17

230

Zadanie 18

230

Zadanie 19

230

Zadanie 20

230

Zadanie 21

230

Zadanie 22

230

Zadanie 23

230

Zadanie 24

230

Zadanie 25

230

Zadanie 26

231

Zadanie 27

231

Zadanie 28

231

Zadanie 29

231

Zadanie 30

231

Zadanie 31

231

Zadanie 32

231

Zadanie 34

232

Zadanie 35

232
5.7. Funkcje trygonometryczne
233

Zadanie 1

233

Zadanie 2

233

Zadanie 3

233

Zadanie 4

233

Zadanie 5

233

Zadanie 6

234

Zadanie 7

234

Zadanie 8

234

Zadanie 9

234

Zadanie 10

234

Zadanie 11

234

Zadanie 14

236

Zadanie 15

236

Zadanie 16

236

Zadanie 17

236

Zadanie 18

236

Zadanie 19

236

Zadanie 21

237

Zadanie 22

237

Zadanie 23

237

Zadanie 24

237

Zadanie 25

237

Zadanie 26

237

Zadanie 27

237

Zadanie 28

237

Zadanie 29

238

Zadanie 30

238

Zadanie 31

238

Zadanie 32

239

Zadanie 33

239

Zadanie 34

239

Zadanie 35

239

Zadanie 36

239

Zadanie 37

239

Zadanie 38

239

Zadanie 39

239

Zadanie 40

239

Zadanie 41

239

Zadanie 42

240

Zadanie 43

240

Zadanie 44

240

Zadanie 45

240

Zadanie 46

240

Zadanie 47

240
5.8. Funkcja wykładnicza i funkcja logarytmiczna
241

Zadanie 1

242

Zadanie 2

242

Zadanie 3

242

Zadanie 4

242

Zadanie 5

242

Zadanie 6

242

Zadanie 7

242

Zadanie 8

242

Zadanie 9

242

Zadanie 10

242

Zadanie 11

242

Zadanie 12

243

Zadanie 13

243

Zadanie 14

243

Zadanie 15

243

Zadanie 16

243

Zadanie 17

243

Zadanie 18

243

Zadanie 19

243

Zadanie 20

243

Zadanie 21

244

Zadanie 22

244

Zadanie 23

244

Zadanie 24

244

Zadanie 25

244

Zadanie 26

244

Zadanie 27

244

Zadanie 28

244

Zadanie 29

244

Zadanie 30

244

Zadanie 31

245

Zadanie 32

245

Zadanie 33

245

Zadanie 34

245

Zadanie 35

245

Zadanie 37

245

Zadanie 38

245
5.9. Ciągi
246

Zadanie 1

247

Zadanie 3

247

Zadanie 4

247

Zadanie 5

247

Zadanie 6

247

Zadanie 7

247

Zadanie 8

247

Zadanie 9

247

Zadanie 10

247

Zadanie 11

248

Zadanie 12

248

Zadanie 13

248

Zadanie 14

248

Zadanie 15

248

Zadanie 16

248

Zadanie 19

248

Zadanie 20

249

Zadanie 21

249

Zadanie 22

249

Zadanie 23

249

Zadanie 24

249

Zadanie 25

249

Zadanie 26

249

Zadanie 27

249

Zadanie 28

249

Zadanie 29

249

Zadanie 30

250

Zadanie 31

250

Zadanie 33

250

Zadanie 34

250

Zadanie 36

250

Zadanie 39

251

Zadanie 40

251

Zadanie 41

251

Zadanie 42

251

Zadanie 43

251

Zadanie 44

252

Zadanie 45

252

Zadanie 46

252

Zadanie 47

252

Zadanie 48

252

Zadanie 49

253

Zadanie 50

253

Zadanie 51

253

Zadanie 52

253

Zadanie 53

253

Zadanie 54

253

Zadanie 56

253

Zadanie 57

254

Zadanie 63

254

Zadanie 67

255

Zadanie 68

255

Zadanie 72

255

Zadanie 73

255

Zadanie 74

255

Zadanie 75

255

Zadanie 76

256

Zadanie 82

256

Zadanie 83

256
5.10. Geometria analityczna
257

Zadanie 1

257

Zadanie 2

257

Zadanie 3

257

Zadanie 4

258

Zadanie 5

258

Zadanie 6

258

Zadanie 7

258

Zadanie 8

258

Zadanie 9

258

Zadanie 10

258

Zadanie 11

258

Zadanie 12

258

Zadanie 13

258

Zadanie 14

259

Zadanie 15

259

Zadanie 16

259

Zadanie 17

259

Zadanie 18

259

Zadanie 19

259

Zadanie 23

260

Zadanie 24

260

Zadanie 25

260

Zadanie 26

260

Zadanie 27

260

Zadanie 28

260

Zadanie 29

260

Zadanie 30

260

Zadanie 31

260

Zadanie 32

261

Zadanie 33

261

Zadanie 34

261

Zadanie 35

261

Zadanie 36

261

Zadanie 37

261

Zadanie 38

261

Zadanie 40

261

Zadanie 43

262

Zadanie 44

262

Zadanie 55

263
5.11. Planimetria
264

Zadanie 1

265

Zadanie 2

265

Zadanie 3

265

Zadanie 4

265

Zadanie 7

266

Zadanie 15

267

Zadanie 18

268

Zadanie 19

268

Zadanie 20

268

Zadanie 23

269

Zadanie 26

269

Zadanie 28

269

Zadanie 29

269

Zadanie 30

270

Zadanie 35

270

Zadanie 36

271

Zadanie 37

271

Zadanie 39

271

Zadanie 42

271

Zadanie 45

272

Zadanie 46

272

Zadanie 47

272

Zadanie 48

272

Zadanie 50

272
5.13. Rachunek prawdopodobieństwa
282

Zadanie 2

283

Zadanie 4

283

Zadanie 5

283

Zadanie 6

283

Zadanie 7

283

Zadanie 10

284

Zadanie 11

284

Zadanie 12

284

Zadanie 13

284

Zadanie 14

284

Zadanie 15

284

Zadanie 17

284

Zadanie 18

285

Zadanie 19

285

Zadanie 21

285

Zadanie 22

285

Zadanie 24

285

Zadanie 25

285

Zadanie 26

285

Zadanie 34

287

Zadanie 35

287

Zadanie 36

287

Zadanie 37

287

Zadanie 45

288

Zadanie 46

288

Zadanie 47

288

Zadanie 48

288

Zadanie 50

289

Zadanie 59

290

Zadanie 60

290

Zadanie 62

290

Zadanie 64

290
5.15. Rachunek różniczkowy
297

Zadanie 1

297

Zadanie 2

297

Zadanie 3

298

Zadanie 4

298

Zadanie 5

298

Zadanie 6

298

Zadanie 7

298

Zadanie 8

298

Zadanie 9

298

Zadanie 10

298

Zadanie 11

298

Zadanie 12

299

Zadanie 13

299

Zadanie 14

299

Zadanie 15

300

Zadanie 16

300

Zadanie 17

300

Zadanie 18

300

Zadanie 19

300

Zadanie 20

300

Zadanie 21

300

Zadanie 22

301

Zadanie 25

301

Zadanie 26

302

Zadanie 27

302

Zadanie 28

302

Zadanie 29

302

Zadanie 30

302

Zadanie 31

302

Zadanie 32

302

Zadanie 38

303

Zadanie 41

303

Zadanie 51

304

Zadanie 60

305