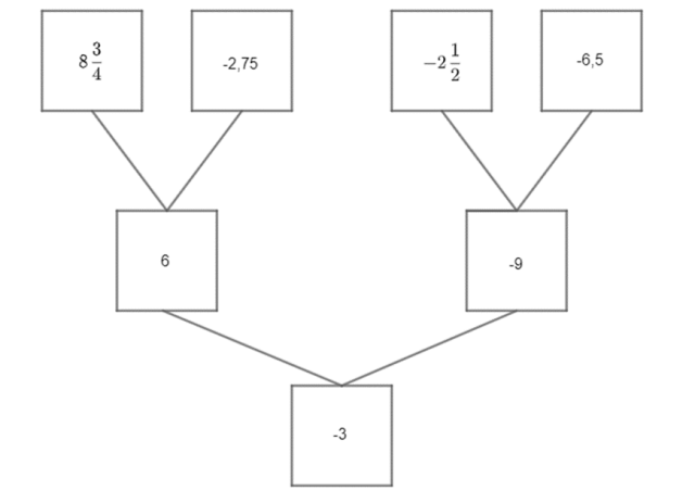
Zamień ułamki zwykłe na dziesiętne. Dodawanie liczby ujemnej możesz zastąpić odejmowaniem liczby do niej przeciwnej. Jeżeli liczby są różnych znaków, odejmij od siebie ich wartości bezwzględne, a jeżeli liczby są takich samych znaków – dodaj wartości bezwzględne. Przed wyniki wstaw znak, który stał przed liczbą o większej wartości bezwzględnej. Dodaj do siebie otrzymane liczby.