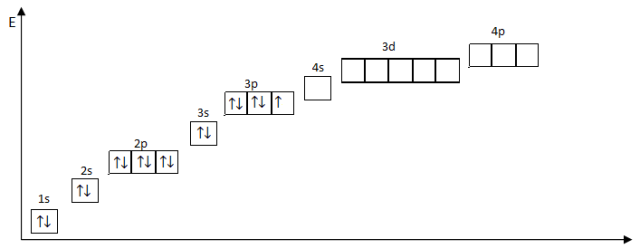
W tym zadaniu przerysuj schemat oraz uzupełnij go elektronami tak, żeby przedstawiał konfigurację elektronową chloru.
Schemat klatkowy przedstawia rozmieszczenie elektronów w poszczególnych orbitalach.
Zadanie 1.
Zadanie 2.
Zadanie 3.
Zadanie 4.
Podpunkt a)
Podpunkt b)
Podpunkt c)
Podpunkt d)
Zadanie 5.
Zadanie 6.
Zadanie 7.
Zadanie 8.
Zadanie 9.
Zadanie 10.
Zadanie 11.
Zadanie 12.
Zadanie 13.
Zadanie 14.
Podpunkt 14.1.
Podpunkt 14.2.
Zadanie 15.
Zadanie 16.
Zadanie 17.
Zadanie 18.
Zadanie 19.
Zadanie 20.
Zadanie 21.
Zadanie 22.
Zadanie 23.
Zadanie 24.
Zadanie 25.
Zadanie 26.
Zadanie 27.
Zadanie 28.
Podpunkt e)
Zadanie 29.
Zadanie 30.
Zadanie 31.
Zadanie 32.
Zadanie 33.
Zadanie 34.
Zadanie 35.
Zadanie 36.
Zadanie 37.
Zadanie 38.
Zadanie 39.
Zadanie 40.
Zadanie 41.
Zadanie 42.
Zadanie 43.
Zadanie 44.
Zadanie 45.
Zadanie 46.
Zadanie 47.
Zadanie 48.
Zadanie 49.
Zadanie 50.
Zadanie 51.
Zadanie 52.
Zadanie 53.