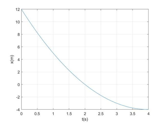
Wypełnij tabelę zawartą w podręczniku, a następnie na jej podstawie narysuj wykresy i w przedziale od 0 do 4 s oraz wykresy szybkości i przebytej drogi w tym przedziale czasu.
Zadanie 1.
Podpunkt a)
Podpunkt b)
Podpunkt c)
Podpunkt d)
Zadanie 2.
Zadanie 3.
Zadanie 4.
Zadanie 5.
Zadanie 6.
Zadanie 7.
Zadanie 8.
Zadanie 9.
Zadanie 10.