Na podstawie danych z zadania 2 narysuj wykresy i dla ruchu ciała, jeśli wiadomo, że zwrot osi jest zgodny ze zwrotem prędkości początkowej, a ciało rusza z położenia o współrzędnej .
Zadanie 1.
Podpunkt a)
Podpunkt b)
Podpunkt c)
Podpunkt d)
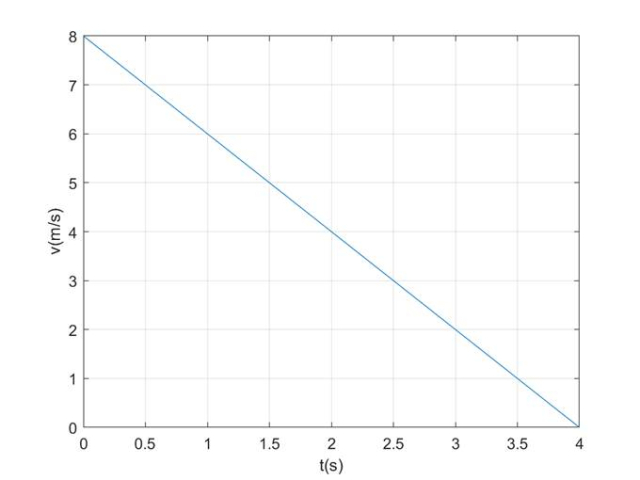
Zadanie 2.
Zadanie 3.
Zadanie 4.
Zadanie 5.
Zadanie 6.
Zadanie 7.
Zadanie 8.
Zadanie 9.
Zadanie 10.