Skul.pl
  • Opracowania zadań z podręczników
  • Fizyka. Klasa 1. Podręcznik. Zakres rozszerzony – rozwiązania i odpowiedzi
  • Podpunkt a)

Fizyka. Klasa 1. Podręcznik. Zakres rozszerzony – rozwiązania i odpowiedzi

Podręcznik, Wydawnictwo: Operon
Poprzednie

Zadanie 3., a) - strona 194

Następne

Zadanie

Na podstawie danych zawartych w treści zadania i tabeli należy narysować odpowiednie wykresy.

Rozwiązanie

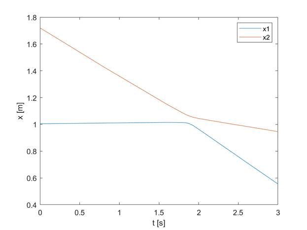
· x1(t) i x2(t)

zoom

· v1(t) i v2(t)

zoom

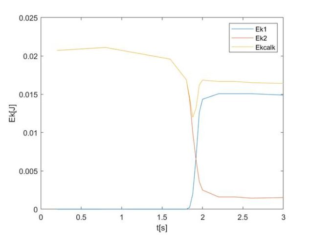
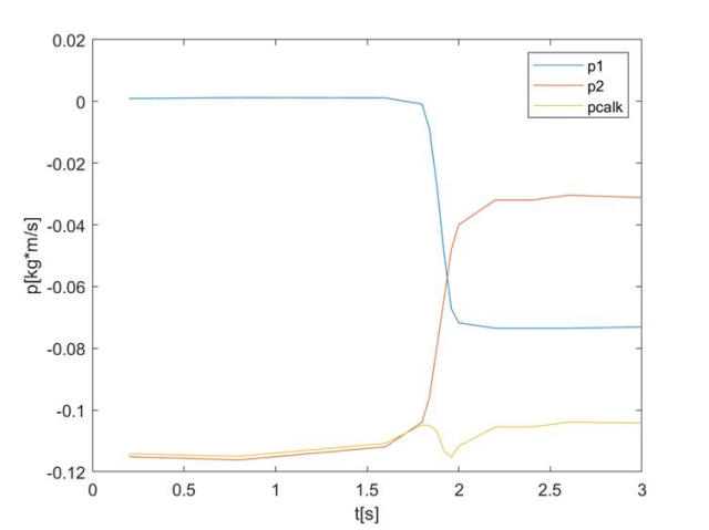
· p1(t), p2(t) i pcałk(t)

zoom

· Ek1(t), Ek2(t) i Ekcałk(t)

zoom

Skul

Wyjaśnienie

Aby sporządzić wykresy oblicz poszczególne składowe, nanosimy punkty na wykres i połącz liniami.

Poprzednie
Następne

Fizyka - wybrane pytania

Zadanie 3, strona 195, Zrozumieć fizykę. Klasa 3. Zakres rozszerzony. Podręcznik - rozwiązania i odpowiedzi
Ćwiczenie 35.9, strona 174, Fizyka. Klasa 3. Zakres rozszerzony. Zbiór zadań - rozwiązania i odpowiedzi
Zadanie 1, strona 108, Fizyka. Klasa 8. Podręcznik - rozwiązania i odpowiedzi
Zadanie 10.2.11., strona 197, Zrozumieć fizykę. Klasa 2. Zakres rozszerzony. Zbiór zadań - rozwiązania i odpowiedzi
Zadanie 5.1.15., strona 174, Zrozumieć fizykę. Klasa 1. Zakres rozszerzony. Zbiór zadań - rozwiązania i odpowiedzi
Zadanie 12., strona 57, Fizyka. Klasa 7-8. Zbiór zadań - rozwiązania i odpowiedzi
Zadanie 7, strona 162, Fizyka. Klasa 7. Podręcznik – rozwiązania i odpowiedzi
Pytanie 21., strona 114, Fizyka. Fizyka z plusem. Klasa 7. Podręcznik - rozwiązania i odpowiedzi
Zadanie 36.20., strona 131, Zbiór zadań z fizyki dla szkoły podstawowej. Klasa 7-8 - rozwiązania i odpowiedzi
Zadanie 12.3, strona 50, Fizyka. Klasa 2. Zakres rozszerzony. Zbiór zadań - rozwiązania i odpowiedzi
REKLAMA
Skul
Zadania z tego działu
4. Dynamika 2
151
4.1. Praca
152

Zadanie 1.

158

Zadanie 2.

158

Zadanie 3.

158

Zadanie 4.

158
4.2. Moc i sprawność
158

Zadanie 1.

162

Zadanie 2.

162

Zadanie 3.

162
4.3. Energia kinetyczna
162

Zadanie 1.

167

Zadanie 2.

167

Zadanie 3.

167

Zadanie 4.

167

Zadanie 5.

167
4.4. Energia potencjalna
168

Zadanie 1.

174

Zadanie 2.

174

Zadanie 3.

174

Podpunkt a)

174

Podpunkt b)

174

Podpunkt c)

174
4.5. Zasada zachowania energii
174

Zadanie 1.

178

Zadanie 2.

178

Podpunkt a)

178

Podpunkt b)

178

Podpunkt c)

178

Zadanie 3.

178

Zadanie 4.

179

Podpunkt a)

179

Podpunkt b)

179
4.6. Zagadnienie równi
179

Zadanie 1.

186

Zadanie 2*.

186

Zadanie 3.

187
4.7. Zderzenia sprężyste i niesprężyste
188

Zadanie 1.

194

Zadanie 2.

194

Zadanie 3.

194

Podpunkt a)

194

Podpunkt b)

195
4.8. Elementy hydrostatyki
195

Zadanie 1.

201

Zadanie 2.

201

Zadanie 3.

201

Zadanie 4.

201
4.9. Prawo Archimedesa
202

Zadanie 1.

209

Zadanie 2.

209

Zadanie 3.

209

Zadanie 4.

209

Zadanie 5.

209

Zadanie 6.

209
Sprawdź, czy umiesz
212

Zadanie 1.

212

Zadanie 2.1.

212

Zadanie 2.2.

212

Zadanie 3.

212

Zadanie 4.

212

Zadanie 5.

212

Zadanie 6.

212

Zadanie 7.

212

Zadanie 8.

213

Zadanie 9.

213

Zadanie 10.

213

Zadanie 11.

214

Zadanie 12.

214
Pełny spis treści
Skul
Artboard 1
Skul.pl
  • Napisz do nas
  • FAQ
  • Mapa Serwisu
  • Google Play
  • App Store

Korzystanie z portalu oznacza akceptację Regulaminu.
Polityka prywatności. Ustawienia preferencji. Copyright: INTERIA.PL 1999-2023 Wszystkie prawa zastrzeżone.