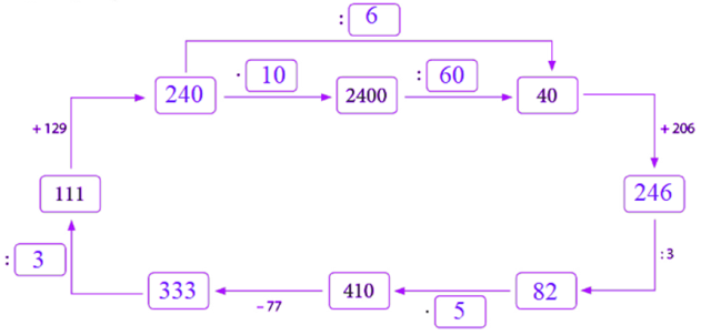
Masz tak uzupełnić diagram, aby równania się ze sobą zgadzały.
Powinieneś otrzymywać takie wyniki, aby kolejne działania się ze sobą zgadzały.
Ćwiczenie 1
Ćwiczenie 2
Ćwiczenie 3
Podpunkt a)
Podpunkt b)
Ćwiczenie 4
Ćwiczenie 5
Ćwiczenie 6
Ćwiczenie 7
Ćwiczenie 8
Ćwiczenie 9
Ćwiczenie 10
Ćwiczenie 11