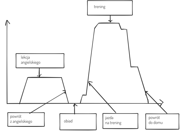
O której godzinie Maciek wrócił do domu na obiad? O 16.15.
Ile czasu był w domu? 45 minut.
Ile czasu był na angielskim? 1,5 godziny.
Ile czasu był na treningu? Godzinę.
Ile czasu Maciek czekał na autobus w drodze na trening? 7,5 minuty.
Ile czasu jechał autobusem na trening? 15 minut.
W tym zadaniu korzystasz jedynie z informacji zamieszczonych na wykresie, zwróć uwagę, jaka wartość (oraz w jakiej jednostce) jest podana na pionowej, a jaka na poziomej osi.