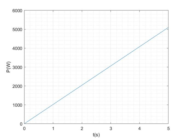
Współczynnik proporcjonalności oblicz wstawiając odpowiednie dane liczbowe do wzoru wyprowadzonego w przykładzie 16.1. Pracę oblicz jako pole powierzchni pod wykresem
. Aby obliczyć moc średnią, zastosuj średnią arytmetyczną mocy w 0 i 5 sekundzie.