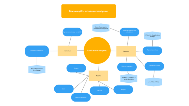
Zadanie

Narysuj mapę myśli, na podstawie informacji z podręcznika.

Rozwiązanie

Zadania z tego działu
Romantyzm – o epoce
10
Życie codzienne w romantyzmie
16
Kontekst filozoficzny. Filozofia w romantyzmie
17
Kontekst artystyczny. Sztuka romantyczna
18