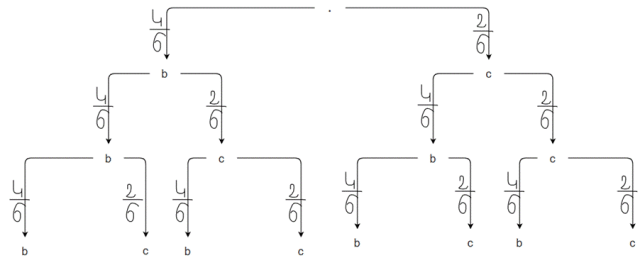
Wykonaj drzewo dla tego doświadczenia i oblicz prawdopodobieństwo zdarzenia, otrzymamy ścianę czerwoną co najmniej 2 razy, jeśli na sześciennej symetrycznej kostce do gry cztery ściany są pomalowane na biało, a dwie na czerwono. Wykonujemy trzy rzuty tą kostką.
Wykonaj drzewo prawdopodobieństwa – na każdym poziomie zapisz możliwy wynik rzutu kością i prawdopodobieństwo z jakim może wypaść. Następnie wypisz wszystkie liczby sprzyjające podanemu zdarzeniu sumując iloczyny prawdopodobieństw dla każdej z liczb.
Zadanie 4.1
54Zadanie 4.2
54Zadanie 4.3
54Zadanie 4.4
54Zadanie 4.5
54Zadanie 4.6
55Zadanie 4.7
55Zadanie 4.8
55Zadanie 4.9
55Zadanie 4.10
55Zadanie 4.11
55Zadanie 4.12
56Zadanie 4.13
56Zadanie 4.14
56Zadanie 4.15
56Zadanie 4.16
56Zadanie 4.17
57Zadanie 4.18
57Zadanie 4.19
57Zadanie 4.22
57Zadanie 4.23
57Zadanie 4.24
58Zadanie 4.30
58Zadanie 4.32
58Zadanie 4.33
59Zadanie 4.34
59Zadanie 4.35
59Zadanie 4.41
60Zadanie 4.42
60Zadanie 4.44
61Zadanie 4.45
61Zadanie 4.46
61Zadanie 4.47
62Zadanie 4.48
62Zadanie 4.49
62Zadanie 4.50
62Zadanie 4.51
62Zadanie 4.52
63Zadanie 4.53
63Zadanie 4.54
63Zadanie 4.55
63Zadanie 4.56
63Zadanie 4.58
63Zadanie 4.62
64Zadanie 4.67
65Zadanie 4.68
65Zadanie 4.69
65Zadanie 4.70
65Zadanie 4.71
65Zadanie 4.72
65Zadanie 4.73
66Zadanie 4.74
66Zadanie 4.75
66Zadanie 4.79
66Zadanie 4.80
66Zadanie 4.81
67Zadanie 4.82
67Zadanie 4.83
67Zadanie 4.84
67Zadanie 4.85
67Zadanie 4.86
67Zadanie 4.87
67Zadanie 4.88
68Zadanie 4.89
68Zadanie 4.90
68Zadanie 4.92
68Zadanie 4.93
68Zadanie 4.95
69Zadanie 4.97
69Zadanie 4.102
69Zadanie 4.104
70Zadanie 4.105
70Zadanie 4.106
70Zadanie 4.107
70Zadanie 4.108
70Zadanie 4.109
70Zadanie 4.110
70Zadanie 4.111
71Zadanie 4.112
71Zadanie 4.113
71Zadanie 4.114
71Zadanie 4.115
71Zadanie 11
74Zadanie 13
75Zadanie 15
75Zadanie 17
75Zadanie 18
75Zadanie 19
75Zadanie 20
76Zadanie 22
76Zadanie 23
76Zadanie 24
76Zadanie 25
76Zadanie 26
77Zadanie 27
77Zadanie 28
77