Wyznacz rozwiązanie nierówności
.
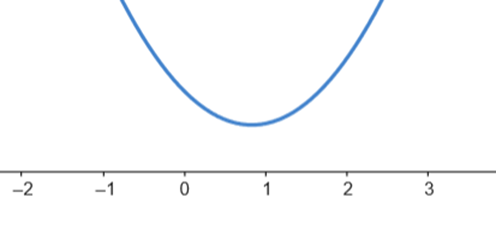
Nie istnieje rozwiązanie równania.
Podaną nierówność przedstaw w najprostszej postaci, wymnóż nawiasy i przenieś wszystkie wartości na jedną stronę, a następnie zapisz ją w postaci równania, aby wyznaczyć jego rozwiązania. Skorzystaj z tego, że dla równania
można obliczyć wyróżnik dany wzorem:
i wyznacz jego wartość dla podanego wzoru.
Następnie wyznacz jego rozwiązania. Skorzystaj z tego, że jeśli
to równanie ma 2 rozwiązania, które można obliczyć ze wzorów:
, jeśli
, to równanie ma 1 rozwiązanie, które można obliczyć ze wzoru:
a jeśli
, to równanie nie ma rozwiązań.
Na koniec wyznaczone rozwiązania zaznacz na osi OX i narysuj parabole o ramionach skierowanych w górę, jeśli współczynnik
jest dodatni lub w dół, jeśli jest on ujemny, przechodzącą przez zaznaczone punkty. Z rysunku odczytaj zbiór rozwiązań podanej nierówności.
Ćwiczenie 2
316Ćwiczenie 3
316Ćwiczenie 4
317Ćwiczenie 6
317Zadanie 1
318Zadanie 3
318Zadanie 4
318Zadanie 5
318Zadanie 7
318Ćwiczenie 1
319Ćwiczenie 2
319Ćwiczenie 3
319Ćwiczenie 4
320Ćwiczenie 5
320Zadanie 1
321Zadanie 2
321Zadanie 3
321Zadanie 5
321Zadanie 6
321Zadanie 7
321Zadanie 1
322Zadanie 2
322Zadanie 3
322Zadanie 4
322Zadanie 6
322Zadanie 7
322Ćwiczenie 1
323Ćwiczenie 2
324Ćwiczenie 3
324Ćwiczenie 4
324Ćwiczenie 5
325Zadanie 1
325Zadanie 2
325Zadanie 3
325Zadanie 4
325Zadanie 5
326Zadanie 6
326Zadanie 7
326Zadanie 8
326Zadanie 9
327Zadanie 10
327Zadanie 11
327Zadanie 12
327Ćwiczenie 2
329Ćwiczenie 3
329Ćwiczenie 4
329Ćwiczenie 5
330Zadanie 1
330Zadanie 2
330Zadanie 3
330Zadanie 4
330Zadanie 5
330Zadanie 6
330Zadanie 1
331Zadanie 2
331Ćwiczenie 1
333Ćwiczenie 2
333Ćwiczenie 3
333Ćwiczenie 4
334Ćwiczenie 5
335Zadanie 1
336Zadanie 2
336Zadanie 3
336Zadanie 4
336Zadanie 5
336Zadanie 6
336Zadanie 7
336Zadanie 8
336Zadanie 1
337Ćwiczenie 1
338Ćwiczenie 2
338Ćwiczenie 3
339Zadanie 1
339Zadanie 2
340Zadanie 3
340Zadanie 4
340Zadanie 5
340Zadanie 6
340Zadanie 7
340Zadanie 8
341Zadanie 9
341Zadanie 11
341Zadanie 12
341Ćwiczenie 1
343Ćwiczenie 2
344Ćwiczenie 3
344Zadanie 1
345Zadanie 2
345Zadanie 3
345Zadanie 4
345Zadanie 5
345Zadanie 6
345Zadanie 7
345Zadanie 8
345Zadanie 9
345Zadanie 1
346Zadanie 2
346Zadanie 3
346Zadanie 4
346Zadanie 5
346Zadanie 6
346Zadanie 7
346Zadanie 1
347Zadanie 2
347Zadanie 3
347Zadanie 4
347Zadanie 5
347Zadanie 6
347Zadanie 7
347Zadanie 1
348Zadanie 2
348Zadanie 3
348