SO42-:
Budowa: tetraedryczna
NO3-:
Budowa: płaski trójkąt
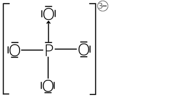
PO43-:
Budowa: tetraedryczna
Atomy tworzą wiązania kowalencyjne, aby uzyskać oktet elektronowy oraz korzystny efekt energetyczny. Budowa cząsteczek wynika z ilości wiązań oraz wolnych par elektronowych atomu centralnego.