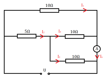
Należy obliczyć całkowite natężenie w układzie oraz natężenie jako odczyt amperomierza.
Wykonujemy rozkład natężeń na schemacie:
Następnie korzystając z prawa Ohma, obliczamy natężenie całkowite układu:
Analizując sposoby połączenia oporników i rozkład natężeń wyliczamy:
Korzystając z pierwszego prawa Kirchhoffa:
Ćwiczenie 2.4
25Ćwiczenie 2.8
26Ćwiczenie 3.1
27Ćwiczenie 3.2
28Ćwiczenie 3.7
29Ćwiczenie 3.8
29Ćwiczenie 3.11
29Ćwiczenie 3.12
30Ćwiczenie 3.13
30Ćwiczenie 3.14
30Ćwiczenie 3.15
31Ćwiczenie 3.16
31Ćwiczenie 3.17
32Ćwiczenie 3.19
33Ćwiczenie 3.20
33Ćwiczenie 3.21
33Ćwiczenie 5.7
36Ćwiczenie 5.8
37Ćwiczenie 5.9
37Ćwiczenie 5.10
37Ćwiczenie 5.12
37Ćwiczenie 5.13
38Ćwiczenie 6.7
39Ćwiczenie 6.10
40Ćwiczenie 6.12
40Ćwiczenie 7.4
42Ćwiczenie 7.5
42Ćwiczenie 7.6
42Ćwiczenie 8.4
44Ćwiczenie 8.5
44Ćwiczenie 8.6
45Ćwiczenie 8.7
45Ćwiczenie 8.8
45Ćwiczenie 9.1
45Ćwiczenie 9.3
46Ćwiczenie 9.4
46Ćwiczenie 9.5
47Ćwiczenie 9.6
47Ćwiczenie 9.7
48Ćwiczenie 9.8
48Ćwiczenie 9.9
48Ćwiczenie 10.2
49Ćwiczenie 10.4
49Ćwiczenie 10.6
50Ćwiczenie 11.3
52Ćwiczenie 11.4
52Ćwiczenie 11.5
52Ćwiczenie 12.2
54Ćwiczenie 12.4
55