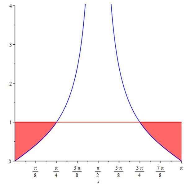
W tym zadaniu musisz rozwiązać nierówność trygonometryczną.
Narysuj odpowiedni wykres:
Z którego odczytasz, że:
Ćwiczenie 6.
392Ćwiczenie 9.
395Zadanie 1.
396Zadanie 2.
396Zadanie 3.
396Zadanie 4.
396Zadanie 5.
397Zadanie 6.
397Zadanie 8.
397Zadanie 9.
397Zadanie 10.
397Zadanie 1.
401Zadanie 2.
401Zadanie 3.
401Zadanie 4.
401Ćwiczenie 3.
404Ćwiczenie 4.
406Zadanie 1.
409Zadanie 2.
409Zadanie 3.
409Zadanie 4.
409Zadanie 5.
409Zadanie 6.
409Zadanie 7.
410Zadanie 8.
410Zadanie 9.
410Zadanie 10.
410Zadanie 11.
410Zadanie 12.
410Zadanie 13.
410Ćwiczenie 1.
414Ćwiczenie 4.
417Zadanie 1.
418Zadanie 2.
418Zadanie 3.
419Zadanie 4.
419Zadanie 5.
419Zadanie 6.
419Zadanie 7.
419Zadanie 11.
419Ćwiczenie 1.
421Zadanie 1.
423Zadanie 2.
423Zadanie 3.
424Zadanie 4.
424Zadanie 9.
424Zadanie 10.
424Zadanie 1.
428Zadanie 3.
429Zadanie 5.
429Zadanie 6.
429Zadanie 8.
429Zadanie 1.
434Zadanie 2.
435Zadanie 3.
435Zadanie 4.
435Zadanie 5.
435Ćwiczenie 1.
437Zadanie 1.
440Zadanie 2.
441Zadanie 3.
441Zadanie 4.
441Zadanie 5.
441Zadanie 8.
441Ćwiczenie 1.
442Zadanie 1.
448Zadanie 2.
448Zadanie 10.
450Zadanie 11.
450Zadanie 12.
450Zadanie 13.
450Zadanie 14.
450