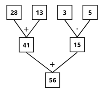
W tym zadaniu oblicz wyrażenia przy pomocy drzewka.
28 + 13 + 3 · 5
Na górze grafu wypisz wszystkie liczby znajdujące się w wykonywanym działaniu. Wykonuj działania zgodnie z ich kolejnością, czyli najpierw działanie w nawiasie, później dzielenie/mnożenie i na końcu dodawanie/odejmowanie.
Ćwiczenie 1
9Ćwiczenie 2
9Zadanie 2
9Zadanie 3
10Zadanie 5
10Zadanie do samodzielnego rozwiązania 1
10Ćwiczenie 1
11Ćwiczenie 2
11Zadanie 1
11Zadanie 2
11Zadanie 3
11Zadanie 5
11Zadanie do samodzielnego rozwiązania 1
12Zadanie do samodzielnego rozwiązania 2
12Ćwiczenie 1
13Ćwiczenie 2
13Zadanie 1
13Zadanie 2
13Zadanie 3
13Zadanie 4
13Zadanie 5
13Zadanie do samodzielnego rozwiązania 1
14Zadanie do samodzielnego rozwiązania 2
10Ćwiczenie 1
14Ćwiczenie 2
15Zadanie 1
15Zadanie 2
15Zadanie 3
15Zadanie do samodzielnego rozwiązania 2
15Ćwiczenie 1
16Zadanie 1
16Zadanie 2
16Zadanie 5
16Ćwiczenie 1
17Zadanie 1
18Zadanie 2
18Zadanie 3
18Zadanie 4
18Zadanie do samodzielnego rozwiązania 2
19Ćwiczenie 1
19Ćwiczenie 2
20Ćwiczenie 3
20Ćwiczenie 4
20Ćwiczenie 5
20Ćwiczenie 6
21Ćwiczenie 7
21Zadanie 1
21Zadanie 2
21Zadanie 3
21Zadanie 4
21Zadanie 5
21Zadanie do samodzielnego rozwiązania 1
22Ćwiczenie 2
22Zadanie 1
23Zadanie 2
23Zadanie 3
23Zadanie 4
23Zadanie do samodzielnego rozwiązania 1
23Zadanie do samodzielnego rozwiązania 2
23Ćwiczenie 1
24Ćwiczenie 2
24Ćwiczenie 3
24Ćwiczenie 4
24Ćwiczenie 5
24Ćwiczenie 6
24Zadanie 1
25Zadanie 2
25Zadanie 3
25Zadanie do samodzielnego rozwiązania 1
25Ćwiczenie 1
28Zadanie 1
27Zadanie 2
27Zadanie 3
27Zadanie do samodzielnego rozwiązania 1
28Ćwiczenie 3
29Zadanie 7
30Zadanie 8
30Ćwiczenie 3
32Zadanie 1
32Zadanie 2
32Zadanie 3
32Zadanie do samodzielnego rozwiązania 1
32Ćwiczenie 2
33Ćwiczenie 3
33Zadanie 1
33Zadanie 2
34Zadanie 3
34Zadanie 4
34Zadanie 5
34Zadanie 6
34Zadanie 7
34Zadanie do samodzielnego rozwiązania 2
34Ćwiczenie 1
35Ćwiczenie 2
35Zadanie 3
35Zadanie 5
36Zadanie do samodzielnego rozwiązania 1
36Ćwiczenie 1
36Ćwiczenie 2
37Ćwiczenie 3
37Zadanie 1
37Zadanie 2
37Zadanie 4
37Zadanie 5
37Zadanie 6
37Zadanie do samodzielnego rozwiązania 1
38Zadanie do samodzielnego rozwiązania 2
38Ćwiczenie 1
38Zadanie 1
39Zadanie 2
39Zadanie 5
39Zadanie 6
39Zadanie do samodzielnego rozwiązania 1
39Zadanie do samodzielnego rozwiązania 3
40Ćwiczenie 1
41Ćwiczenie 3
42Zadanie 1
42Zadanie 2
42Zadanie 4
42Zadanie 5
43