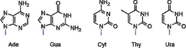
Zasada purynowa i zasada pirymidynowa łączą się zawsze ze sobą ze względu na budowę pierścieniową.
Puryny to dwa pierścienie, pirymidyny – jeden. Ułożone w ten sposób zasady mogą tworzyć symetrię podwójnej helis DNA.
Puryny są prawie dwa razy większe od pirymidyn. Gdyby puryny łączyły się wzajemnie, a pirymidyny z pirymidynami, wówczas cząsteczka nie byłaby symetryczne. Nici DNA nie mogłyby biec równolegle, zamiast tego falowałyby raz dalej, raz bliżej. Skręcenie tak skonstruowanej cząsteczki skutkowałoby tak dużym napięciem, że w efekcie doszłoby do jej rozerwania.
Źródło: Wikipedia, domena publiczna