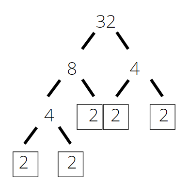
Za pomocą metody drzewka rozłóż liczbę 32.
Metoda drzewka polega na zapisaniu liczby w postaci iloczynu dwóch liczb. Jeżeli podane liczby nie są liczbami pierwszymi, czyli takimi, które dzielą się przez 1 i samą siebie, spróbuj rozłożyć ją na kolejny iloczyn liczb naturalnych. Kontynuuj do momentu, aż zostaną same liczby pierwsze.
Ćwiczenie 2
7Ćwiczenie 3
8Ćwiczenie 4
8Ćwiczenie 5
8Zadanie 1
9Zadanie 3
9Zadanie 4
9Zadanie 5
9Zadanie 6
9Zadanie 8
9Ćwiczenie Podejmij temat
10Ćwiczenie 1
10Ćwiczenie 2
11Zadanie 1
11Zadanie 3
12Zadanie 4
12Zadanie 6
13Zadanie 7
13Zadanie 8
13Zadanie 9
13Ćwiczenie 1
15Zadanie 1
16Ćwiczenie 1
18Ćwiczenie 2
20Ćwiczenie 3
20Zadanie 9
22Ćwiczenie 1
23Ćwiczenie 2
24Ćwiczenie 3
25Ćwiczenie 5
26Zadanie 3
27Zadanie 7
28Zadanie 8
28Ćwiczenie 1
31Ćwiczenie 2
31Zadanie 1
32Ćwiczenie 1
33Ćwiczenie 2
34Ćwiczenie 3
34Zadanie 7
35Ćwiczenie 1
37Ćwiczenie 2
37Ćwiczenie 4
38Ćwiczenie 5
39Zadanie 1
39Zadanie 2
39Ćwiczenie 1
41Zadanie 1
41Zadanie 3
41Zadanie 4
42Zadanie 5
42Ćwiczenie 1
45Ćwiczenie 2
46Zadanie 1
47Zadanie 2
47Ćwiczenie 1
48Ćwiczenie 2
49Ćwiczenie 3
49Ćwiczenie 8
49Ćwiczenie 9
50Ćwiczenie 11
51Zadanie 1
51Zadanie 2
51Zadanie 4
51Zadanie 7
51Ćwiczenie 1
52Ćwiczenie 2
53Ćwiczenie 3
53Ćwiczenie 5
53Ćwiczenie 6
54Zadanie 1
55Zadanie 6
55Zadanie 7
55Ćwiczenie 1
56Ćwiczenie 2
56Ćwiczenie 3
57Zadanie 6
58Zadanie 7
58Zadanie 10
58Ćwiczenie 1
59Ćwiczenie 2
60Ćwiczenie 3
60Ćwiczenie 4
61Ćwiczenie 5
61Zadanie 1
62Zadanie 2
62Zadanie 4
62Zadanie 8
65Zadanie 11
65Zadanie 13
65Zadanie 14
65Zadanie 15
65Zadanie 16
65