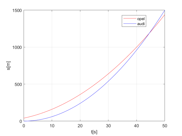
Na podstawie danych przedstawionych w treści zadania narysuj wykresy zależności drogi i prędkości od czasu dla obu samochodów. Na wykresach
Wykresy rysujemy na podstawie wzorów zapisanych w poprzednich podpunktach. Na wykresie
Zadanie 1.2.
15Zadanie 1.3.
15Zadanie 1.4.
15Zadanie 1.5.
15Zadanie 1.6.
16Zadanie 1.7.
16Zadanie 2.1.
16Zadanie 2.2.
17Zadanie 2.7.
17Zadanie 3.3.
19Zadanie 3.4.
19Zadanie 3.5.
19Zadanie 3.6.
20Zadanie 3.7.
20Zadanie 3.11.
20Zadanie 4.6.
21Zadanie 4.7.
21Zadanie 4.9.
22Zadanie 4.10.
23Zadanie 4.11.
23Zadanie 4.13.
24Zadanie 4.14.
24Zadanie 4.16.
24Zadanie 4.17.
24Zadanie 4.19.
25Zadanie 5.5.
26Zadanie 5.16.
28Zadanie 5.19.
29Zadanie 5.20.
29Zadanie 6.1.
29Zadanie 6.2.
30Zadanie 6.3.
30Zadanie 6.4.
30Zadanie 6.5.
30Zadanie 6.6.
31Zadanie 6.7.
31Zadanie 6.8.
32Zadanie 6.9.
33Zadanie 6.10.
33Zadanie 6.11.
33Zadanie 6.12.
34Zadanie 6.13.
34Zadanie 7.3.
35Zadanie 7.4.
35Zadanie 7.6.
35Zadanie 7.10.
36Zadanie 7.11.
36Zadanie 7.12.
36Zadanie 7.13.
37Zadanie 7.15.
37Zadanie 8.2.
38Zadanie 8.3.
38Zadanie 8.6.
39Zadanie 8.8.
39Zadanie 8.12.
39Zadanie 8.15.
40Zadanie 8.16.
40Zadanie 9.1.
41Zadanie 9.2.
41Zadanie 9.3.
41Zadanie 9.4.
41Zadanie 9.5.
42Zadanie 9.6.
42Zadanie 9.7.
43Zadanie 9.8.
43