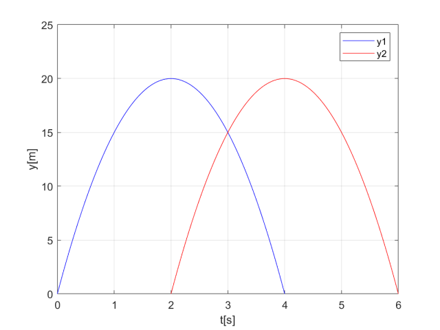
Na podstawie równań zapisanych w punkcie a narysuj wykres zależności współrzędnych y ciał od czasu.
Zadanie 1.2.
15Zadanie 1.3.
15Zadanie 1.4.
15Zadanie 1.5.
15Zadanie 1.6.
16Zadanie 1.7.
16Zadanie 2.1.
16Zadanie 2.2.
17Zadanie 2.7.
17Zadanie 3.3.
19Zadanie 3.4.
19Zadanie 3.5.
19Zadanie 3.6.
20Zadanie 3.7.
20Zadanie 3.11.
20Zadanie 4.6.
21Zadanie 4.7.
21Zadanie 4.9.
22Zadanie 4.10.
23Zadanie 4.11.
23Zadanie 4.13.
24Zadanie 4.14.
24Zadanie 4.16.
24Zadanie 4.17.
24Zadanie 4.19.
25Zadanie 5.5.
26Zadanie 5.16.
28Zadanie 5.19.
29Zadanie 5.20.
29Zadanie 6.1.
29Zadanie 6.2.
30Zadanie 6.3.
30Zadanie 6.4.
30Zadanie 6.5.
30Zadanie 6.6.
31Zadanie 6.7.
31Zadanie 6.8.
32Zadanie 6.9.
33Zadanie 6.10.
33Zadanie 6.11.
33Zadanie 6.12.
34Zadanie 6.13.
34Zadanie 7.3.
35Zadanie 7.4.
35Zadanie 7.6.
35Zadanie 7.10.
36Zadanie 7.11.
36Zadanie 7.12.
36Zadanie 7.13.
37Zadanie 7.15.
37Zadanie 8.2.
38Zadanie 8.3.
38Zadanie 8.6.
39Zadanie 8.8.
39Zadanie 8.12.
39Zadanie 8.15.
40Zadanie 8.16.
40Zadanie 9.1.
41Zadanie 9.2.
41Zadanie 9.3.
41Zadanie 9.4.
41Zadanie 9.5.
42Zadanie 9.6.
42Zadanie 9.7.
43Zadanie 9.8.
43