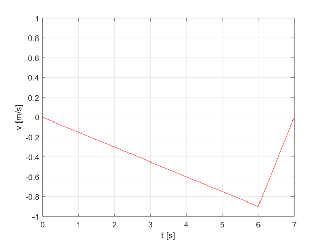
Na podstawie danych zawartych w treści zadania narysuj wykresy zależności współrzędnej
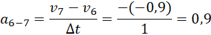
Zapisujemy zależności prędkości od czasu dla dwóch okresów ruchu. Obliczamy wartość przyspieszenia w drugim okresie, korzystając z odpowiedniego wzoru.
Zadanie 1.2.
15Zadanie 1.3.
15Zadanie 1.4.
15Zadanie 1.5.
15Zadanie 1.6.
16Zadanie 1.7.
16Zadanie 2.1.
16Zadanie 2.2.
17Zadanie 2.7.
17Zadanie 3.3.
19Zadanie 3.4.
19Zadanie 3.5.
19Zadanie 3.6.
20Zadanie 3.7.
20Zadanie 3.11.
20Zadanie 4.6.
21Zadanie 4.7.
21Zadanie 4.9.
22Zadanie 4.10.
23Zadanie 4.11.
23Zadanie 4.13.
24Zadanie 4.14.
24Zadanie 4.16.
24Zadanie 4.17.
24Zadanie 4.19.
25Zadanie 5.5.
26Zadanie 5.16.
28Zadanie 5.19.
29Zadanie 5.20.
29Zadanie 6.1.
29Zadanie 6.2.
30Zadanie 6.3.
30Zadanie 6.4.
30Zadanie 6.5.
30Zadanie 6.6.
31Zadanie 6.7.
31Zadanie 6.8.
32Zadanie 6.9.
33Zadanie 6.10.
33Zadanie 6.11.
33Zadanie 6.12.
34Zadanie 6.13.
34Zadanie 7.3.
35Zadanie 7.4.
35Zadanie 7.6.
35Zadanie 7.10.
36Zadanie 7.11.
36Zadanie 7.12.
36Zadanie 7.13.
37Zadanie 7.15.
37Zadanie 8.2.
38Zadanie 8.3.
38Zadanie 8.6.
39Zadanie 8.8.
39Zadanie 8.12.
39Zadanie 8.15.
40Zadanie 8.16.
40Zadanie 9.1.
41Zadanie 9.2.
41Zadanie 9.3.
41Zadanie 9.4.
41Zadanie 9.5.
42Zadanie 9.6.
42Zadanie 9.7.
43Zadanie 9.8.
43