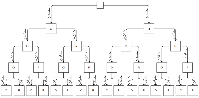
Wyznacz prawdopodobieństwo otrzymania dwóch orłów w czterokrotnym rzucie monetą sporządzając drzewo.
Wykonaj drzewo stochastyczne – na każdym poziomie zapisz możliwy wynik losowania losu i prawdopodobieństwo z jakim można ją za każdym razem wylosować.
Ćwiczenie 2
11Ćwiczenie 3
11Zadanie 5
13Zadanie 6
13Zadanie 7
13Zadanie 8
13Zadanie 9
13Zadanie 10
13Ćwiczenie 1
14Ćwiczenie 2
15Ćwiczenie 3
15Ćwiczenie 4
15Zadanie 1
16Zadanie 2
16Zadanie 3
16Zadanie 4
16Zadanie 5
16Zadanie 6
16Zadanie 7
16Zadanie 8
16Zadanie 9
17Zadanie 10
17Zadanie 11
17Zadanie 12
17Zadanie 13
17Zadanie 15
17Zadanie 16
17Ćwiczenie 1
19Ćwiczenie 2
17Zadanie 2
21Zadanie 3
21Zadanie 5
21Zadanie 8
21Zadanie 9
21Ćwiczenie 1
22Ćwiczenie 3
23Zadanie 1
23Zadanie 2
23Zadanie 3
23Zadanie 5
23Zadanie 6
24Zadanie 8
24Zadanie 9
24Zadanie 10
24Zadanie 11
24Zadanie 14
24Ćwiczenie 3
26Ćwiczenie 4
26Ćwiczenie 7
27Ćwiczenie 9
27Zadanie 1
28Zadanie 2
28Zadanie 3
28Zadanie 4
28Zadanie 5
28Zadanie 6
28Zadanie 8
28Zadanie 11
29Zadanie 13
29Zadanie 14
29Zadanie 15
29Ćwiczenie 1
30Ćwiczenie 3
30Ćwiczenie 4
31Zadanie 4
32Zadanie 5
32Zadanie 6
32Zadanie 7
32Zadanie 8
33Zadanie 9
33Zadanie 10
33Zadanie 13
33Zadanie 16
34Zadanie 17
34Zadanie 18
34Zadanie 1
35Zadanie 2
35Zadanie 3
35Zadanie 4
35Ćwiczenie 1
36Zadanie 4
38Ćwiczenie 1
40Ćwiczenie 2
41Ćwiczenie 3
41Zadanie 2
42Zadanie 3
42Zadanie 4
42Zadanie 5
42Zadanie 6
42Zadanie 8
42Zadanie 9
42Zadanie 10
43Zadanie 11
43Zadanie 13
43Zadanie 14
43Zadanie 15
43Ćwiczenie 2
45Ćwiczenie 4
46Ćwiczenie 6
46Zadanie 1
47Zadanie 2
47Zadanie 4
47Zadanie 5
47Zadanie 7
47Zadanie 9
47Zadanie 11
48Ćwiczenie 1
50Ćwiczenie 2
51Ćwiczenie 3
51Zadanie 1
52Zadanie 2
52Zadanie 3
52Zadanie 4
52Zadanie 5
52Zadanie 6
53Zadanie 9
53Zadanie 10
53Zadanie 12
53Zadanie 3
54Zadanie 4
54Ćwiczenie 2
56Ćwiczenie 3
56Ćwiczenie 2
59Ćwiczenie 3
60Ćwiczenie 4
60Zadanie 3
61Zadanie 5
61Zadanie 1
63Zadanie 11
65Zadanie 14
65Zadanie 15
65Ćwiczenie 1
68Ćwiczenie 2
68Zadanie 1
69Zadanie 2
69Zadanie 3
69Zadanie 4
69Zadanie 5
69Zadanie 6
69Zadanie 7
70Zadanie 10
70Zadanie 11
70Zadanie 12
70Ćwiczenie 2
72Ćwiczenie 3
72Ćwiczenie 4
73Zadanie 1
73Zadanie 2
73Zadanie 3
73Zadanie 4
74Zadanie 5
74Zadanie 6
74Zadanie 7
74Zadanie 1
75Zadanie 2
75Zadanie 1
77Zadanie 2
77Zadanie 3
77Zadanie 4
77Zadanie 6
77Zadanie 8
77Zadanie 9
77Zadanie 11
78Zadanie 12
78Zadanie 13
78Zadanie 1
79Zadanie 4
79Zadanie 6
79Zadanie 8
79Zadanie 9
80Zadanie 12
80Zadanie 13
80Zadanie 14
80Zadanie 15
80