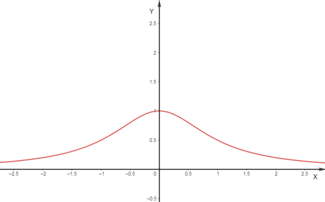
W tym zadaniu musisz określić, dla jakiego argumentu funkcja
Zauważ, iż jeśli kwadrat liczby rzeczywista x dąży do nieskończoności, to liczba
By dostrzec maksimum możesz posłużyć się wykresem podanej funkcji:
Zadanie 1.
120Zadanie 2.
121Zadanie 3.
121Zadanie 4.
121Zadanie 6.
121Zadanie 7.
122Zadanie 8.
122Zadanie 3.
126Zadanie 4.
126Zadanie 5.
126Zadanie 1.
132Zadanie 2.
133Zadanie 3.
133Zadanie 4.
133Zadanie 1.
136Zadanie 2.
136Zadanie 3.
137Zadanie 4.
137Zadanie 5.
137Zadanie 6.
137Zadanie 7.
137Zadanie 8.
137Zadanie 9.
137Zadanie 1.
142Zadanie 2.
142Zadanie 3.
143Zadanie 4.
143Zadanie 5.
143Zadanie 8.
143Zadanie 1.
149Zadanie 2.
149Zadanie 3.
149Zadanie 5.
149Zadanie 3.
159Zadanie 4.
159Ćwiczenie 1.
161Ćwiczenie 2.
162Ćwiczenie 3.
163Zadanie 1.
171Zadanie 2.
171Zadanie 3.
171Zadanie 4.
172Zadanie 5.
172Zadanie 6.
172Zadanie 7.
172Zadanie 1.
177Zadanie 2.
178Zadanie 3.
178Zadanie 4.
178Zadanie 5.
178Zadanie 6.
178Zadanie 10.
180Zadanie 11.
180