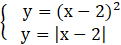
Sprawdź, jakie liczby spełniają układ równań i napisz, jak to wygląda na wykresie w układzie współrzędnych.
Porównujemy prawe strony równości.
Dla
Dla
Odpowiedź:
Porównujemy prawe strony równości. Rozwiązujemy równanie dzieląc na przypadki ze względu na wartość bezwzględną. Weryfikujemy, czy rozwiązanie zawiera się w omawianym przedziale, jeśli tak, to wyznaczamy wartość odpowiadająca danemu rozwiązaniu.
Ćwiczenie 1.
11Ćwiczenie 2.
11Ćwiczenie 3.
12Ćwiczenie 4.
12Zadanie 1.
13Zadanie 2.
13Zadanie 3.
13Zadanie 4.
13Zadanie 5.
13Zadanie 6.
13Zadanie 7.
13Zadanie 8.
13Ćwiczenie 1.
14Ćwiczenie 2.
15Ćwiczenie 3.
15Ćwiczenie 4.
15Zadanie 1.
16Zadanie 2.
16Zadanie 3.
16Zadanie 4.
16Zadanie 5.
16Zadanie 6.
16Ćwiczenie 1.
17Ćwiczenie 2.
17Ćwiczenie 3.
18Ćwiczenie 4.
18Zadanie 1.
19Zadanie 2.
19Zadanie 3.
19Zadanie 4.
19Zadanie 5.
19Zadanie warto powtórzyć 1
20Zadanie warto powtórzyć 2
20Ćwiczenie 1.
21Ćwiczenie 2.
22Ćwiczenie 3.
22Zadanie 1.
23Zadanie 2.
23Zadanie 3.
23Zadanie 4.
23Zadanie 5.
23Ćwiczenie 1.
24Ćwiczenie 2.
24Zadanie 1.
25Zadanie 2.
25Zadanie 3.
25Zadanie 4.
25Zadanie warto wiedzieć 1
26Zadanie warto wiedzieć 2
26Zadanie warto wiedzieć 3
26Ćwiczenie 1.
27Ćwiczenie 2.
27Ćwiczenie 3.
28Ćwiczenie 4.
29Zadanie 1.
29Zadanie 3.
29Zadanie 4.
29Zadanie 5.
29Zadanie 7.
29Zadanie 8.
29Zadanie 9.
29Ćwiczenie 2.
30Ćwiczenie 3.
30Ćwiczenie 4.
31Ćwiczenie 5.
32Ćwiczenie 6.
32Ćwiczenie 7.
32Zadanie 3.
33Zadanie 4.
33Zadanie 5.
33Zadanie 6.
33Zadanie 7.
33Zadanie 8.
33Zadanie 9.
33Zadanie 10.
34Zadanie 11.
34Zadanie 14.
34Zadanie 15.
34Zadanie 18.
34Zadanie 19.
34Ćwiczenie 1.
35Ćwiczenie 3.
36Zadanie 1.
37Zadanie 2.
37Zadanie 7.
37Zadanie 8.
37Ćwiczenie 1.
38Ćwiczenie 2.
38Ćwiczenie 5.
39Zadanie 2.
39Zadanie 8.
40Zadanie 9.
40Zadanie 1.
43Zadanie 2.
43Zadanie 1.
44Zadanie 2.
44Zadanie 3.
44Zadanie 4.
44Zadanie 5.
44Zadanie 6.
44Zadanie 7.
44Zadanie 8.
44Zadanie 9.
45Zadanie 10.
45Zadanie 12.
45Zadanie 13.
45Zadanie 1.
45Zadanie 2.
45Zadanie 3.
45Zadanie 4.
46Zadanie 5.
46Zadanie 6.
46Zadanie 7.
46Zadanie 8.
46Zadanie 9.
46Zadanie 10.
46Zadanie 11.
46Zadanie 12.
46Zadanie 13.
46Zadanie 8.
49