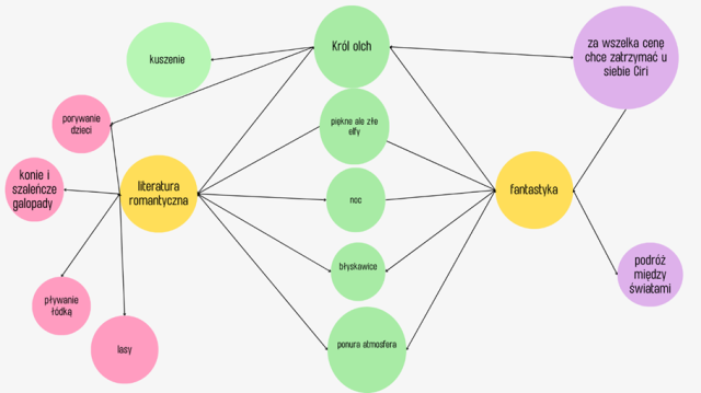
Zadanie

Przedstaw w formie mapy myśli nawiązania do literatury romantycznej, które odnajdujesz w przytoczonym fragmencie. Zwróć uwagę na odwołania do tekstów kultury, do bohaterów romantycznych, charakterystycznej scenerii, do nastroju, motywów, symboli oraz języka (słownictwa, środków stylistycznych).

Rozwiązanie

Wyjaśnienie