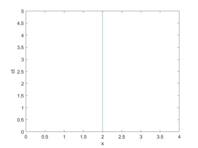
Dla obiektów, które poruszają się ruchem prostoliniowym, ukazano wykresy ilustrujące ich trajektorie w układzie współrzędnych . Wykonaj rysunki odpowiadających im trajektorii w dwuwymiarowej czasoprzestrzeni, które mają jeden wymiar czasowy i jeden przestrzenny. Jeśli nie napisano inaczej, prędkość ciała to . W układzie linia światła jest pod kątem 45° do osi poziomej.
Człowiek stoi na przystanku.
Rozwiązanie
Wyjaśnienie
Człowiek stoi na przystanku, więc jego położenie ‘x’ się nie zmienia w czasie. Przyjmij, że przystanek znajduje się w odległości x = 2.