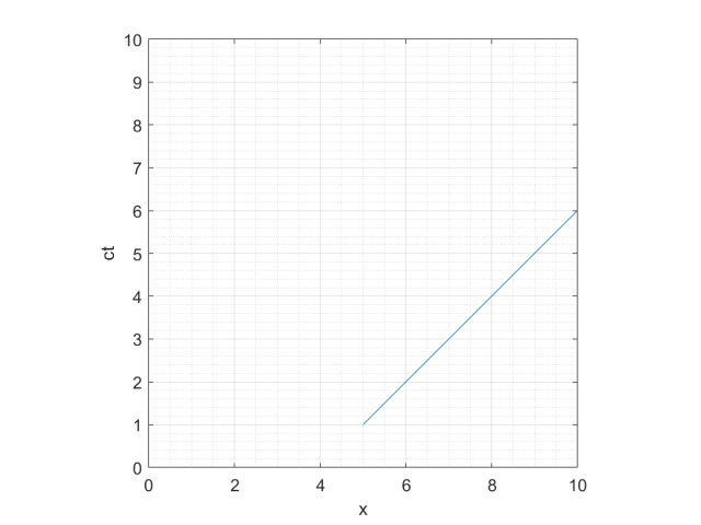
Narysuj trajektorię fotonu wysłanego ze zdarzenia o współrzędnych i w dwuwymiarowej przestrzeni.
Rozwiązanie
Wyjaśnienie
Punkt pojawienia się fotonu to (5,1), więc z niego rozpoczyna się rysowanie wykresu. Foton porusza się z prędkością równą prędkości światła , dlatego dalsza część wykresu jest nachylona pod kątem 45° do poziomu.