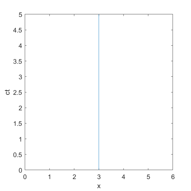
Narysuj trajektorię ciała spoczywającego w punkcie w dwuwymiarowej przestrzeni.
Dla rosnącego czasu ( ) położenie obiektu się nie zmienia i wynosi stale .
Zadanie 19.1.1
Podpunkt a)
Podpunkt b)
Podpunkt c)
Podpunkt d)
Podpunkt e)
Podpunkt f)
Podpunkt g)
Zadanie 19.1.2
Zadanie 19.1.3
Zadanie 19.1.4
Zadanie 19.1.5
Zadanie 19.1.6
Zadanie 19.1.7
Zadanie 19.1.8
Zadanie 19.1.9
Zadanie 19.1.10
Zadanie 19.1.11
Zadanie 19.1.12
Zadanie 19.1.13
Zadanie 19.1.14
Zadanie 19.2.1
Zadanie 19.2.2
Zadanie 19.2.3
Zadanie 19.2.4
Zadanie 19.2.5
Zadanie 19.2.6
Zadanie 19.2.7
Zadanie 19.2.8
Zadanie 19.2.9
Zadanie 19.2.10
Zadanie 19.2.11
Zadanie 19.2.12
Zadanie 19.2.13
Zadanie 19.2.14
Zadanie 19.2.15
Zadanie 19.2.16
Zadanie 19.2.17
Zadanie 19.1
Zadanie 19.2
Zadanie 19.3
Zadanie 19.4
Zadanie 19.5
Zadanie 19.6
Zadanie 19.7
Zadanie 19.8
Zadanie 19.9
Zadanie 19.10
Zadanie 19.11
Zadanie 19.12
Zadanie 19.13
Zadanie 19.14
Zadanie 19.15
Zadanie 19.16
Zadanie 1.1
Zadanie 1.2
Zadanie 1.3
Zadanie 1.4
Zadanie 2.1
Zadanie 2.2
Zadanie 2.3
Zadanie 2.4
Zadanie 2.5
Zadanie 3.1
Zadanie 3.2
Zadanie 3.3