Zadanie

Dla obiektów, które poruszają się ruchem prostoliniowym, ukazano wykresy ilustrujące ich trajektorie w układzie współrzędnych . Wykonaj rysunki odpowiadających im trajektorii w dwuwymiarowej czasoprzestrzeni, które mają jeden wymiar czasowy i jeden przestrzenny. Jeśli nie napisano inaczej, prędkość ciała to . W układzie linia światła jest pod kątem 45° do osi poziomej.

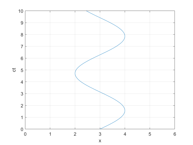
Drga masa przyczepiona do sprężyny.

Rozwiązanie

Wyjaśnienie

Zadania z tego działu
Elementy fizyki relatywistycznej
271