Dla obiektów, które poruszają się ruchem prostoliniowym, ukazano wykresy ilustrujące ich trajektorie w układzie współrzędnych . Wykonaj rysunki odpowiadających im trajektorii w dwuwymiarowej czasoprzestrzeni, które mają jeden wymiar czasowy i jeden przestrzenny. Jeśli nie napisano inaczej, prędkość ciała to . W układzie linia światła jest pod kątem 45° do osi poziomej.
Foton w wiązce światła biegnącego w próżni .
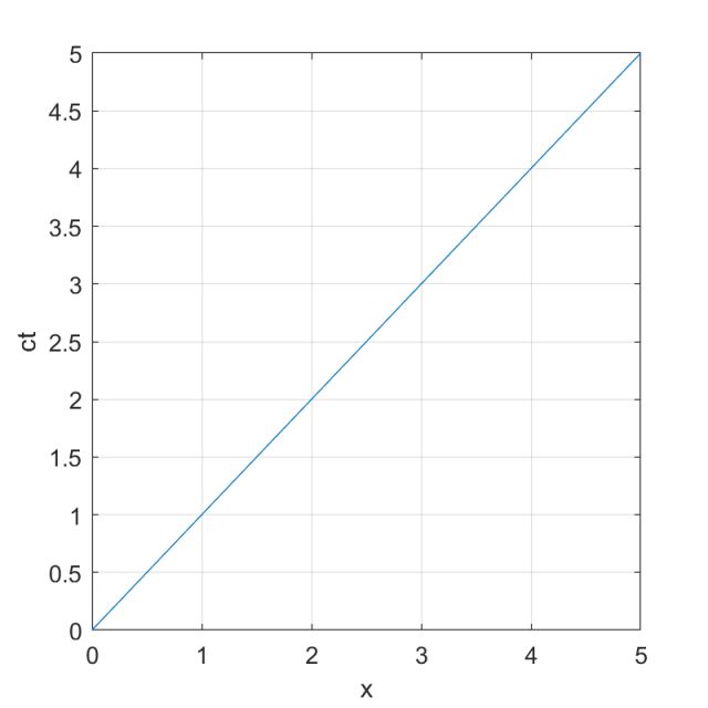
Rozwiązanie
Wyjaśnienie
Foton porusza się ruchem jednostajnym z prędkością o wartości równej prędkości światła, dlatego wykres jego trajektorii w dwuwymiarowej czasoprzestrzeni jest linią prostą nachyloną pod kątem 45° do poziomu.