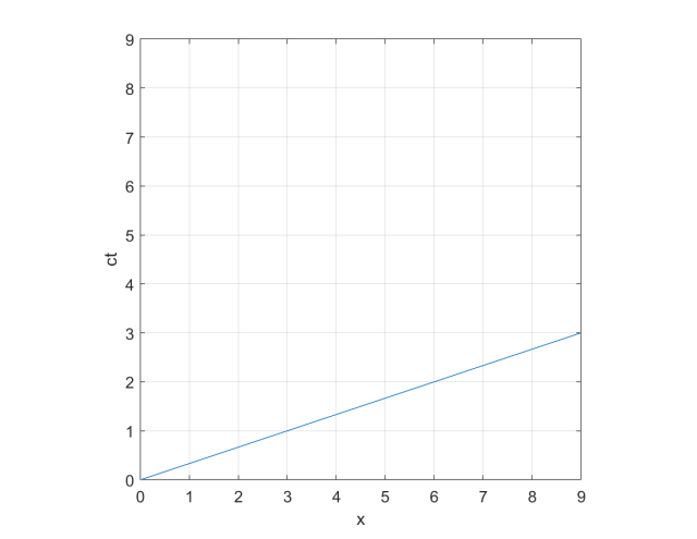
Narysuj trajektorię statku kosmicznego poruszającego się z prędkością nadświetlną od zdarzenia o współrzędnych: (jest to sytuacja hipotetyczna) w dwuwymiarowej przestrzeni.
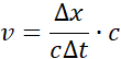
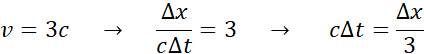
Rozwiązanie
Wyjaśnienie
Na początku wyznacz zależność między przyrostem położenia a przyrostem dla statku kosmicznego. Narysuj ten wykres, rozpoczynając od punktu (0,0).